GC-IMS助力ISO、ASTM標準制定發布!
ISO標準《天然氣分析 生物甲烷的硅含量 第 2 部分:通過氣相色譜離子遷移譜法測定硅氧烷含量》、ASTM標準《在線測定氣態燃料中硅氧烷和三甲基硅烷含量的GC-IMS分析儀標準試驗方法》于最近發布。
在兩項研究中,研究人員皆采用氣相色譜離子遷移譜聯用儀(GC-IMS),分別對生物甲烷中硅氧烷含量、氣態燃料中硅氧烷和三甲基硅烷含量進行研究。

ISO標準
ISO標準《天然氣分析 生物甲烷的硅含量 第 2 部分:通過氣相色譜離子遷移譜法測定硅氧烷含量 》描述了一種適用于實驗室和在線分析的生物甲烷中硅氧烷含量的測定方法。

原理
氣態生物甲烷樣品通過真空泵吸入樣品回路。樣品被注入氣相色譜柱,分離氣體混合物中的各組分。當它們離開色譜柱時,組分被電離并進入漂移管。漂移管施加規定的電場,惰性氮氣漂移氣流使離子根據其質量和幾何結構以不同的速率漂移到檢測器上。
通過對適當范圍的硅氧烷濃度進行采樣并使用檢測器輸出生成校準函數來校準儀器。然后可以將該函數應用于未知樣品,以計算硅氧烷的濃度。然后可以將其相加以計算總硅氧烷和總硅。
該方法適用于表1中規定的濃度范圍內的硅氧烷。
表1 應用程序范圍

適用
硅氧烷是沼氣中的一種常見污染物,這是由于它們在化妝品和洗滌劑等普通家用產品中的廣泛使用造成的。這些產品最終被用于產生沼氣的廢物流夾帶。此外,有時將硅氧烷作為消泡劑添加到蒸煮器中,以提高生產效率。
如果不能有效去除,硅氧烷會在高溫下形成二氧化硅沉積物,從而對氣體處理和車輛噴射設備造成損壞。許多氣體經銷商需要測量報告來證明生成的生物甲烷符合他們的要求,其中通常包括硅氧烷含量,因為其可能造成損壞。此外,生產商可能希望出于工藝優化的目的監測硅氧烷含量。
標準中描述的技術可在商業上出售,專門用于測量低濃度生物甲烷中的硅氧烷。適用于實驗室和現場使用。
表2給出了GC-IMS系統的示例分析條件。
表2 GC-IMS方法參數的示例

ASTM標準
ASTM標準《在線測定氣態燃料中硅氧烷和三甲基硅烷含量的GC-IMS分析儀標準試驗方法》,旨在提供使用GC-IMS在線分析硅氧烷的標準化啟動步驟、操作步驟和質量保證實踐的步驟。

實驗方法總結
1.從工藝管道中提取具有代表性的氣體燃料樣品,并通過適當設計的取樣系統及時轉移到硅氧烷分析儀的入口。樣品基質對硅氧烷含量的影響很小,可以忽略不計。將氣體從工藝管道或管道輸送到儀器的管路加熱到至少65℃,防止較重的硅氧烷氣體冷凝。分析儀樣品管路充滿已知體積的樣品氣體,然后將樣品管路中的分析物導入GC-IMS。
2. 將樣品氣體引入氣相色譜柱中,各種硅氧烷和其他氣體成分與柱材料相互作用并進行分離。
3.硅氧烷和其他氣體成分從氣相色譜柱中洗脫,并被引入IMS漂移管。低輻射氚源產生反應物離子H+(H2O)n。這些反應物離子與反應物離子發生質子轉移產生特定的分析物離子。它們以規定的頻率(通常每30毫秒)釋放到漂移管中,在外加電場下通過遷移管。同時,氮氣以相反的方向逆向通過漂移管。當待測離子與氮氣流動逆向作用時,它們會因質量和幾何形狀不同到達檢測器的時間不同,產生與撞擊檢測器的離子數量成正比的電勢變化(分析儀響應)。氣相色譜與離子遷移譜二次分離得到一個三維色譜圖,如下面的例子所示(參見圖1)。
圖1 GC-IMS三維色譜圖
表3 總結了用于分析硅氧烷的 GC-IMS 推薦分析參數。其他品牌 GC-IMS 分析儀或配置可能需要不同的設置參數;
表3 推薦的GC-IMS操作參數

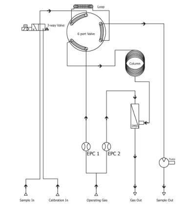
圖2 為GC-IMS硅氧烷分析儀流程圖。
圖2 GC-IMS硅氧烷分析儀流程圖
意義和用途
含有大量硅氧烷氣體燃料的燃燒導致硅氧烷轉化為二氧化硅(SiO2),SiO2會在下游設備上積累,如往復式發動機氣缸(用于發電和運輸應用)的內部、火焰傳感器、住宅/商業熔爐中的冷凝器線圈,或用于去除NO和NO2的燃燒后催化劑。在以上任一情況下,SiO2都會影響設備的性能,并可能導致發動機最終發生故障。連續測量硅氧烷濃度使燃料生產商能夠確保氣體質量滿足合同義務、監管要求、管道注入關稅限制和內部性能要求。
科學儀器在推動學術研究和國際標準制定中扮演著越來越重要的角色。它們不僅是實驗數據精確性的保障,更是創新思維的催化劑。
作為科研探索的同行者,海能將提供更多儀器、服務、人才支持,成為科研工作者的得力臂膀,為科學研究、標準制定、成果取得等貢獻更多力量!
